INCH-POUND MS51115B
10 March 2008
SUPERSEDING MS51115A
07 July 1967
DETAIL SPECIFICATION SHEET
COIL, IGNITION-24 VOLT DC (WITHOUT INTERNAL BALLAST)
Inactive for new design after 31 October 2003.
This specification is approved for use by all Departments and Agencies of the Department of Defense.
The requirements for acquiring the product described herein shall consist of this specification sheet and MIL-D-13791.

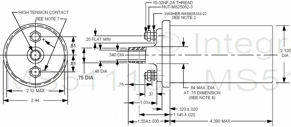
FIGURE 1. Coil, ignition dimensions and configurations.
AMSC N/A FSC 2920
For Parts Inquires call Parts Hangar, Inc (727) 493-0744
© Copyright 2015 Integrated Publishing, Inc.
A Service Disabled Veteran Owned Small Business